注意:访问本站需要Cookie和JavaScript支持!请设置您的浏览器! 打开购物车 查看留言付款方式联系我们
初中电子 单片机教材一 单片机教材二
搜索上次看见的商品或文章:
商品名、介绍 文章名、内容
首页 电子入门 学单片机 免费资源 下载中心 商品列表 象棋在线 在线绘图 加盟五一 加入收藏 设为首页
本站推荐:
6. 报警产生器
文章长度[] 加入时间[2008/5/30] 更新时间[2026/1/12 5:25:40] 级别[0] [评论] [收藏]
 
1. 实验任务
用P1.0输出1KHz和500Hz的音频信号驱动扬声器,作报警信号,要求1KHz信号响100ms,500Hz信号响200ms,交替进行,P1.7接一开关进行控制,当开关合上响报警信号,当开关断开告警信号停止,编出程序。
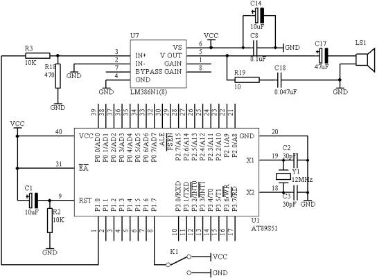
2. 电路原理图
图4.6.1
3. 系统板上硬件连线
(1.       把“单片机系统”区域中的P1.0端口用导线连接到“音频放大模块”区域中的SPK IN端口上;
(2.       在“音频放大模块”区域中的SPK OUT端口上接上一个8欧的或者是16欧的喇叭;
(3.       把“单片机系统”区域中的P1.7/RD端口用导线连接到“四路拨动开关”区域中的K1端口上;
4. 程序设计内容
(1.       信号产生的方法
500Hz信号周期为2ms,信号电平为每1ms变反1次,1KHz的信号周期为1ms,信号电平每500us变反1次;
5. 程序框图

开始
K1按下了吗?
FLAG=0吗?
置200次计数
P1.0输出取反
延时500us
计数值计完了吗?
FLAG取反
置200次计数
P1.0输出取反
延时1ms
计数值计完了吗?
FLAG取反

图4.6.2
6. 汇编源程序
FLAG                           BIT 00H
                                      ORG 00H
START:                        JB P1.7,START
                                      JNB FLAG,NEXT
                                      MOV R2,#200
DV:                               CPL P1.0
                                      LCALL DELY500
                                      LCALL DELY500
                                      DJNZ R2,DV
                                      CPL FLAG
NEXT:                         MOV R2,#200
DV1:                   CPL P1.0
                                      LCALL DELY500
                                      DJNZ R2,DV1
                                      CPL FLAG
                                      SJMP START
DELY500:           MOV R7,#250
LOOP:                         NOP
                                      DJNZ R7,LOOP
                                      RET
                                      END
7. C语言源程序
#include <AT89X51.H>
#include <INTRINS.H>
bit flag;
unsigned char count;
void dely500(void)
{
  unsigned char i;
  for(i=250;i>0;i--)
    {
      _nop_();
    }
}
void main(void)
{
  while(1)
    {
      if(P1_7==0)
        {
          for(count=200;count>0;count--)
            {
              P1_0=~P1_0;
              dely500();
            }
          for(count=200;count>0;count--)
            {
              P1_0=~P1_0;
              dely500();
              dely500();
            }
        }
    }
}
1、 本站不保证以上观点正确,就算是本站原创作品,本站也不保证内容正确。
2、如果您拥有本文版权,并且不想在本站转载,请书面通知本站立即删除并且向您公开道歉! 以上可能是本站收集或者转载的文章,本站可能没有文章中的元件或产品,如果您需要类似的商品请 点这里查看商品列表!
本站协议 | 版权信息 |  关于我们 |  本站地图 |  营业执照 |  发票说明 |  付款方式 |  联系方式
深圳市宝安区西乡五壹电子商行——粤ICP备16073394号-1;地址:深圳西乡河西四坊183号;邮编:518102
E-mail:51dz$163.com($改为@);Tel:(0755)27947428
工作时间:9:30-12:00和13:30-17:30和18:30-20:30,无人接听时可以再打手机13537585389