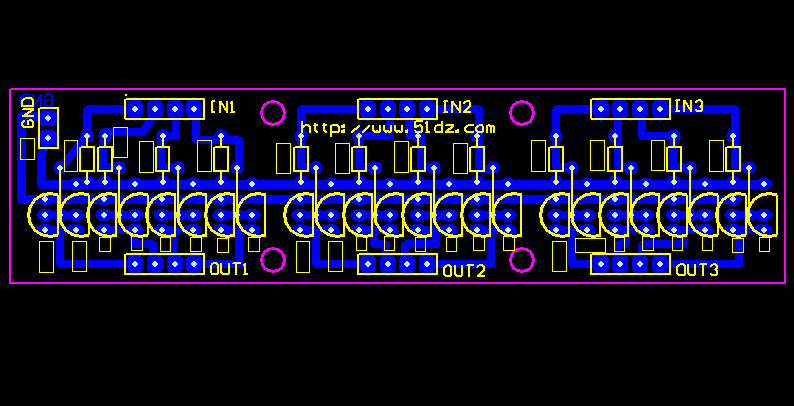
小型步进电机驱动扩展板,规格:100×25mm。一块板可以接三个小步进电机。喜欢动手制作的朋友欢迎制作。
这可能是最便宜的三路步进电机驱动板了!该板的原理非常简单,就是将单片机的IO口的电流驱动能力进行了放大!本板用8050和8550做功率输出管,即保证了较低的价格,又保证了较高的性能。
单片机IO口的驱动能力一般只有几个毫安,并且,大多数单片机的IO口只有灌电流的能力,本板争对这一特点,采用了射极跟随器的原理,当单片机IO口为高电平时,输出可以得到大于100MA的正电流(相当于电流流出去),当单片机IO口为低电平时,输出可以得到大于100MA的负电流(相当于电流流进来),通过外接高放大倍数的三极管,可以使输出电流大于0.5A甚至以上,这完全可以驱动小型的步进电机或者直流电机做实验。
这个电路由于元件少,用5V的单片机时,只能用5-6V的电源供电,输出电压范围会比电源电压要低一些,因此,该电路不适合用于低电压的单片机电路。

当然,该电路主要是扩展了IO口的电流,输出不光可以带小步进电机,还可以带继电器、指示灯、喇叭、小直流电机等等,应用很广。
一个步进电机需要4路控制,(6线和8线实际上也只需要接两根线,主要是电机内线圈的串联或者并联的接法有区别,不同的接法可以让步进电机有不同的转速和力矩,或者有其它的不同的性能)本步进电机驱动实验板一共有12路输出,分成三组,刚好够驱动三路步进电机。
进一步提升性能的方法:用双电源供电,单片机采用5.5V供电,本驱动板采用6V供电,同时将8050管更换为D965(电流大于3A,放大倍数大500),并保证电源供电有足够的余量。本站在实践应用时,驱动板采用电脑USB的5V供电(实际上只有4.5V左右,与单片机共用电源),仍能带动步进马达转动;当采用外接5V电源时,感觉步进电机转动强劲有力!本站采用电脑软驱中的磁头步进电机。
有关步进电机的驱动,请参考本站收集的一些文章,另外,本站已经用该电路成功的驱动了电脑软驱中的步进电机,效果很好。
查看和发表评论 管理员一般会在8-48小时内回复,会删除无意义的留言以及重复留言,请保证留言标题清晰,内容明确! 1、评论不代表本站观点。 另外,即使是本站原创作品,本站也不保证内容绝对正确。 2、如果您拥有本文版权,并且不想在此处发表,请书面通知本站立即删除并且向您公开道歉! |